Go to content Go to menu

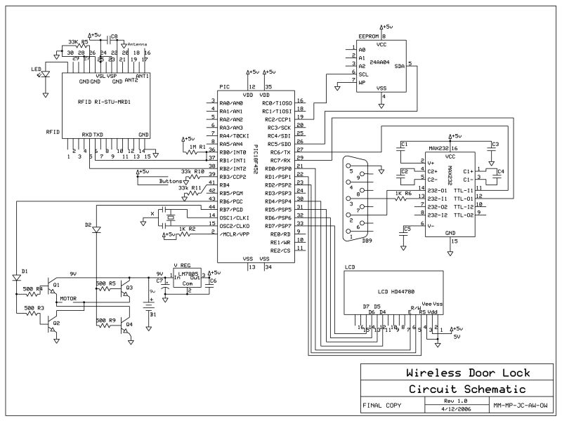
A lot has happened lately. The project is in a semi-functional state in which the UMS works with the circuit, and we are able to add/remove users and validate keys. The only thing not working in software is the menu system using the LCD menu. It basically works with some small problems. The source of most of our problems is figuring out how to put the circuit to sleep and then wake it back up again based on particular interrupts. However, we figured it out and now the PIC goes to sleep whenever it isn’t reading for a key (sleeps for 128ms, reads for 200ms). This is nice because we are able to go into ultimate-power-save-mode by sleeping everything and waking it up again.

Adam’s been working on the poster…

Owen has finished a motor circuit (H-bridge) which runs off of 9V battery.

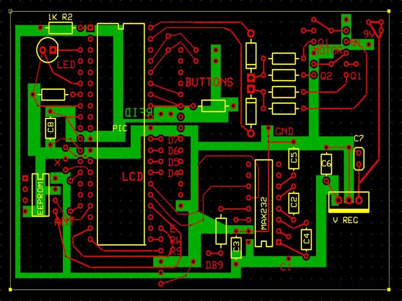
Owen and Jim have exerted much effort with power tools in the embedded lab constructing a demo-door for us to use. The doorlock has been installed on the door, but we are still lacking the PCB board to install.

Jim also implemented a method for determining if the lock is locked or unlocked, such that we don’t try to lock a locked door and break the gears. :)